招生就业
明德
强技
笃学
维新
搜索
领导信箱
办事指南
搜索专业
影视学院
录音技术与艺术
播音与主持
广播影视节目制作
摄影摄像技术
动漫制作技术
虚拟现实技术应用
数字媒体技术
管理学院
电子商务
影视制片管理
艺术学院
艺术设计
人物形象设计
舞台艺术设计与制作
音乐表演
戏剧影视表演
信息产业学院
大数据技术
体育学院
社会体育
智能制造学院
新能源汽车技术专业
智能机电技术专业
公共教育学院
继续教育学院
马克思主义学院
2026招生
2026年招生简章
高职单招
普通专科招生
五年制高职招生
专升本招生
招生投诉
奖助体系
升学就业
升学顾问
学历提升
高品质就业
国际教育
招生动态
就业在线
就业信息
校友风采
政策法规
通知公告
各地招生老师联系方式
报名系统
在线客服
预报名链接
就业信息
首页
>
就业信息
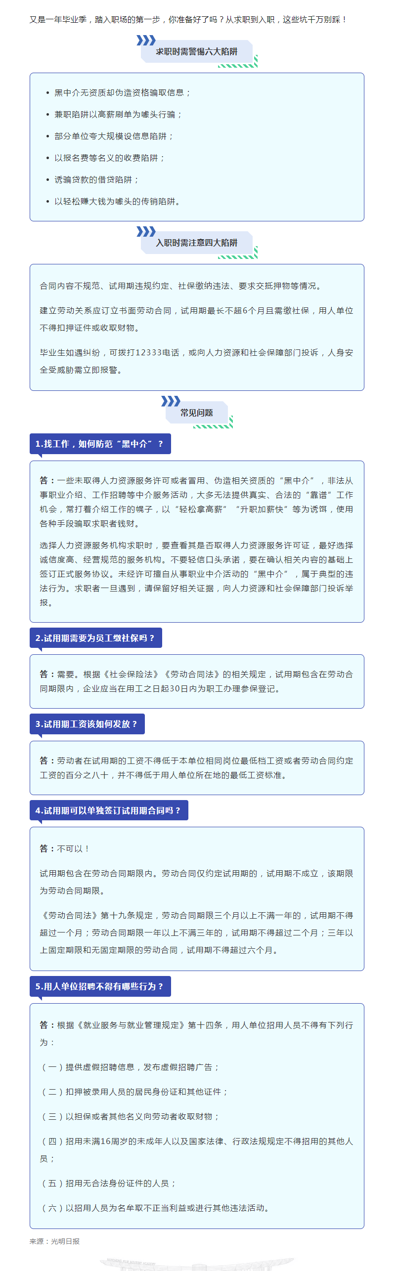
从求职到入职,警惕十大“陷阱”
发布时间:2025-07-18
作者:招生就业处
文章来源:南充电影工业职业学院
浏览量:1679
PREV
宝清县公开招聘融媒工作人员
NEXT
美术馆等事业单位公开招聘工作人员公告
就业信息
精彩推荐
AI漫剧《求职避坑指南》丨先招后培,警惕“高薪”变高债
2026-04-28
深耕长三角 拓岗促就业 | 南影智能制造学院赴江苏访企拓岗取得丰硕成果
2026-04-22
访企拓岗促就业 校企协同育新人 | 智能制造学院赴浙江开展访企拓岗专项行动
2026-04-22
南影学子速看!省级大型春招来袭,4 月 23 日绵阳赴约, 线上线下同步选岗
2026-04-15
QQ咨询
立即咨询