办学能力评价关键要素解析系列一——专业
来源:新双高杂谈 郑鑫
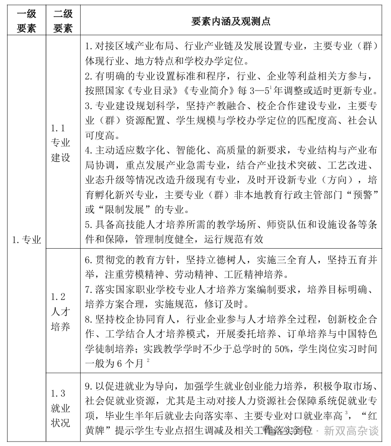
专业包括三个二级要素专业建设、人才培养、就业状况三个二级要素,三个二级要素包括9个观测点,如下图所示:

1.1 专业建设要素内涵和观测点解析
1.专业与产业对接及特色定位
第一个观测点为对接区域产业布局、行业产业链及发展设置专业,主要专业(群)体现行业、地方特点和学校办学定位。
指标释义:该指标考察专业设置的“源头”是否合理。专业(群)的设立并非凭空想象,而是基于对区域产业布局、行业产业链的深入调研和科学分析,确保专业方向与地方经济发展需求高度契合,并充分体现学校的办学定位和特色。
迎评要点:
(1)论证充分:能清晰阐述每个重点专业(群)与哪个具体产业、产业链的哪个环节对接。
(2)特色鲜明:能说明专业(群)如何体现“地方性”和“学校特色”,与其他同类院校相比有何不同。
(3)定位准确:专业布局与学校章程或发展规划中明确的办学定位(如“服务地方经济的应用技术型大学”)保持一致。
建议提供材料:
(1)《专业与区域产业对接分析报告》(可整合):综合反映区域产业现状、人才需求、专业对接情况及学校定位分析。
(2)重点专业(群)与产业/产业链对应关系图:可视化图表,一目了然。
(3)学校办学定位支持性文件:如学校“十四五”发展规划中关于服务面向和专业布局的章节。
2.专业设置标准与程序
有明确的专业设置标准和程序,行业、企业等利益相关方参与,按照国家《专业目录》《专业简介》每3—51年调整或适时更新专业。
指标释义:该指标考察专业设置的“过程”是否规范。要求学校建立明确的专业设置标准和严格的论证、审批程序,并必须有行业、企业等利益相关方实质性地参与其中。同时,要建立动态调整机制,定期根据国家规定和市场需求优化专业结构。
迎评要点:
(1)制度健全:有正式发布的《专业设置与动态调整管理办法》。
(2)程序规范:有完整的“论证-评审-审批”过程记录,流程清晰。
(3)参与有效:行业企业专家不仅“在场”,更要发表“有份量的意见”,其意见在决策中得到体现。
(4)动态调整:有近3-5年专业新增、改造、撤销的记录,并能说明理由。
建议提供材料:
(1)《专业设置与动态调整管理办法》(核心制度)。
(2)专业论证评审会全套档案:包含通知、签到表、专家意见表、会议纪要等。
(3)专业建设指导委员会履职记录:如年度工作报告、会议纪要。
(4)近3-5年专业动态调整情况一览表及支撑论证材料。
3.专业建设规划与资源配置
第三个指标为专业建设规划科学,坚持产教融合、校企合作建设专业,主要专业(群)资源配置、学生规模与学校办学定位的匹配度高、社会认可度高。
指标释义:该指标考察专业建设的“路径”与“成效”。要求有科学合理的专业建设规划,坚持走产教融合、校企合作的道路。核心专业的资源配置(人、财、物)和学生规模要与办学定位相匹配,并最终通过高社会认可度(招生、就业等)来验证其建设成效。
迎评要点:
(1)规划科学:建设规划目标明确、路径清晰、可操作性强。
(2)融合深入:校企合作不是一纸空文,有共建、共育的实质性成果(如产业学院、合作课程等)。
(3)匹配度高:生师比、设备值、经费投入等硬指标与专业培养要求相符。
(4)认可度高:用客观数据(报考率、就业率、薪资、大赛获奖等)证明专业受欢迎和高质量。
建议提供材料:
(1)校级与院级《专业建设规划》。
(2)产教融合/校企合作成果清单及典型案例材料。
(3)主要专业(群)资源配置数据表(师资、设备、经费)。
(4)社会认可度数据包:近三年的招生、就业、大赛获奖、雇主满意度调查等关键数据汇总分析报告。
4.专业结构优化与前瞻性
第四个指标为主动适应数字化、智能化、高质量的新要求,专业结构与产业布局协调,重点发展产业急需专业,结合产业技术突破、工艺改进、业态升级等情况改造升级现有专业,及时开设新专业(方向),培育孵化新兴专业,主要专业(群)非本地教育行政主管部门“预警” 或“限制发展”的专业。
指标释义:该指标考察专业建设的“未来导向”。要求专业结构能主动适应数字经济、智能制造等新趋势,大力发展产业急需专业,果断改造升级传统专业,并前瞻性地培育新兴专业。最终状态是专业结构健康,无被教育部门“预警”或“限制”的专业。
迎评要点:
(1)主动适应:有具体行动证明专业在向数字化、智能化升级(如课程内容更新、新建实验室)。
(2)结构优化:有清晰的“新增、改造、淘汰”路线图,并已产生实际成果。
(3)前瞻布局:对新兴专业有研究和培育计划。
(4)无预警专业:这是一票否决性质的硬指标,必须确保。
建议提供材料:
(1)专业数字化升级改造佐证材料(如新版人才培养方案对比说明、智慧教学环境照片)。
(2)新专业(方向)申报材料及产业需求调研报告。
(3)新兴专业孵化培育计划书。
(4)无预警专业相关证明。
5.教学条件与保障体系
第五个指标为具备高技能人才培养所需的教学场所、师资队伍和设施设备等条件和保障,管理制度健全,运行规范有效。
指标释义:该指标考察专业建设的“基础保障”。要求为高技能人才培养提供充足的教学场所、优秀的师资队伍和先进的设施设备,并配以健全的管理制度,确保整个教学过程的规范、高效运行。
迎评要点:
(1)条件达标:教学场地、设备数量与先进性、师资数量与结构(特别是“双师型”比例)满足教学要求。
(2)制度健全:教学、学生、师资、设备等管理制度成体系,且为最新版本。
(3)运行有效:有完整的教学运行记录和质量监控反馈闭环,证明制度得到了有效执行。
建议提供材料:
(1)教学条件清单与佐证:场地设备清单(附照片)、师资名册与资质证书复印件。
(2)《教学管理规章制度汇编》(电子版或纸质版)。
(3)教学运行过程性材料汇编:近一学期的课程表、听课记录、教学检查、学生评教等抽样材料。
6. 思想政治教育与育人体系
第六个指标为贯彻党的教育方针,坚持立德树人,实施三全育人,坚持五育并举,注重劳模精神、劳动精神、工匠精神培养。
指标释义:
该指标考察专业建设的“魂”与“根”。它要求办学必须坚持正确的政治方向,将立德树人作为根本任务,构建“三全育人”工作格局,在德、智、体、美、劳全面发展的基础上,特别注重培育学生的劳模精神、劳动精神和工匠精神,确保培养出的学生既具备高技能,又拥有高素养。
迎评要点:
(1)体系健全:有完整的“三全育人”实施方案和“五育并举”的培养体系,且各部门职责清晰。
(2)融入专业:思政教育、劳动教育、工匠精神培养不是孤立的,而是有机融入专业课程教学(课程思政)、实习实训等各个环节。
(3)成效可见:有具体的活动载体、典型案例和成果来证明育人理念的落地成效,如劳动教育实践基地、工匠精神主题教育活动、学生先进事迹等。
建议提供材料:
(1)制度与方案:学校/学院《“三全育人”综合改革实施方案》、《“五育并举”人才培养体系构建方案》等顶层设计文件。
(2)课程思政材料:专业课程的课程标准/教学大纲,其中明确写入了“课程思政”元素和教学目标;课程思政典型教学案例汇编。
(3)劳动与工匠精神培养佐证:劳动教育课程安排、实践基地列表及活动记录;邀请劳模、工匠进校园的讲座、报告会图文资料;相关学生社团活动记录。
(4)育人成果展示:学生在思想道德、社会责任、劳动实践、技能竞赛等方面获得表彰奖励的证书或事迹材料。
7. 人才培养方案与实施
第七个指标为落实国家职业学校专业人才培养方案编制要求,培养目标明确、培养方案合理,实施规范,修订及时。
指标释义:
该指标考察专业人才培养的“蓝图”与“施工”。要求严格依据国家标准的编制要求,制定目标清晰、规格明确、课程体系科学的人才培养方案,并确保该方案得到严格、规范的实施。同时,要建立定期修订机制,确保方案能及时响应产业变化和技术发展。
迎评要点:
(1)规范性与科学性:人才培养方案在格式、内容上完全符合国家最新编制要求,培养目标定位准确,课程体系支撑培养目标,学时学分安排合理。
(2)实施刚性:实际教学运行(如课程表、教学进程表)与既定方案高度一致,无随意调整。
(3)动态优化:有规范的方案修订制度和记录,能证明其修订过程有行业企业参与,并反映了产业升级和新技术应用。
建议提供材料:
(1)核心文件:近三年所有专业(特别是重点专业)的《专业调研报告》、《专业人才培养方案》定稿汇编。
(2)修订过程记录:人才培养方案修订的论证报告、评审会记录(特别是行业企业专家评审意见)、审批文件。
(3)实施过程对照材料:与人才培养方案对应的教学执行计划表、课程表、教学任务书等,以证明方案被严格执行。
(4)课程体系支撑分析:可提供《课程体系与毕业要求关联度矩阵图》,直观展示每门课程如何支撑具体培养目标的达成。
8. 校企协同育人机制与实践
第八个指标为坚持校企协同育人,行业企业参与人才培养全过程,创新校企合作、工学结合人才培养模式,开展委托培养、订单培养与中国特色学徒制培养;实践教学学时不少于总学时的50%,学生岗位实习时间 一般为6个月。
指标释义:
该指标考察专业人才培养的“核心路径”。要求打破学校单一主体模式,坚持与企业协同育人,并将行业企业的力量深度融入人才培养的全过程。核心是创新合作模式,强化实践教学,确保学生真操实练,达到培养高技能人才的目标。
迎评要点:
(1)参与全过程:企业参与专业建设、课程开发、教学实施、实习实训、成绩评定、毕业设计等人才培养关键环节。
(2)模式创新多样:不仅有常规合作,更有委托培养、订单培养、中国特色学徒制等深度合作的典型案例。
(3)实践学时达标:这是刚性要求,必须通过教学进程表等材料证明实践教学学时占比≥50%,岗位实习时间一般为6个月。
建议提供材料:
(1)校企合作制度与协议:校企合作管理办法、核心校企合作协议书(特别是订单班、学徒制等深度合作项目)。
(2)企业参与过程记录:企业专家参与人才培养方案修订、课程建设的会议记录;企业兼职教师聘书及授课安排表;企业参与学生考核评价的标准与记录。
(3)实践教学达标证明:各专业教学进程表,在其中明确标注并统计理论教学与实践教学学时,确保比例达标。
(4)岗位实习全过程材料:学生岗位实习计划、实习协议、实习过程管理记录、实习考核结果及实习总结报告等。
(5)合作模式成果展示:订单班、学徒制等特色项目的成立文件、专项培养方案、学生名单及就业成果等典型案例材料。
9. 就业导向与就业质量
第九个指标为以促进就业为导向,加强学生就业创业能力培养,积极争取市场、社会促就业资源,尤其是主动对接人力资源社会保障系统促就业专项,毕业生半年后就业去向落实率、主要专业对口就业率高3,“红 黄牌”提示学生专业点招生调减及相关工作落实到位。
指标释义:
该指标考察专业建设的“出口”与“成效”。它要求办学必须牢固树立以促进就业为导向的指导思想,将就业创业能力培养贯穿人才培养全过程。学校需主动作为,积极开拓并整合市场与社会资源,特别是政府部门的促就业政策,最终以高落实率、高对口率等客观数据体现培养质量,并建立专业预警与动态调整的快速响应机制。
迎评要点:
(1)能力培养前置:在课程体系及课外活动中,系统性地融入了就业指导、职业生涯规划、创业教育等内容,有效提升学生求职竞争力。
(2)资源主动拓展:有明确的拓展就业市场的行动计划与成果,并与人社部门等机构建立了稳定的合作关系,有效利用公共就业服务资源。
(3)就业数据达标:毕业生毕业半年后的就业去向落实率、专业对口就业率保持在较高水平,是衡量培养质量的关键结果性指标。
(4)预警响应及时:对就业率低、质量差的“红黄牌”专业,能迅速落实招生调减等整改措施,形成“就业-招生-培养”联动的良性循环。
建议提供材料:
(1)就业创业课程与活动材料:就业创业课程的教学大纲、授课记录;举办的职业生涯规划大赛、校园招聘会、创业讲座等活动的图文资料。
(2)市场拓展与资源对接证明:年度就业市场开拓报告;与人力资源社会保障部门、人才市场、产业园区等合作共建就业基地的协议;组织学生参与“公共就业服务进校园”等专项活动的记录。
(3)就业质量核心数据报告:由第三方机构或学校就业部门出具的《毕业生就业质量年度报告》,其中需清晰展示“毕业半年后去向落实率”、“专业对口率”等关键数据。
(4)专业预警与响应处置记录:教育行政主管部门发布的“红黄牌”专业预警文件(如适用);学校针对预警专业制定的整改方案、招生调减的具体文件以及整改后的成效说明。


