首页
部门概况
部门简介
部门职责
人员架构
新闻公告
新闻动态
通知公告
规章制度
发展规划
目标考核
政策法规
统计报告
状态数据
教育统计
质量年报
科研
科研动态
科研通告
他山之石
科研下载
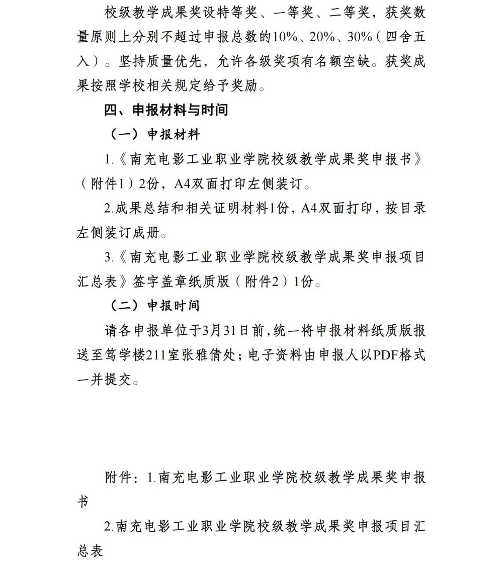
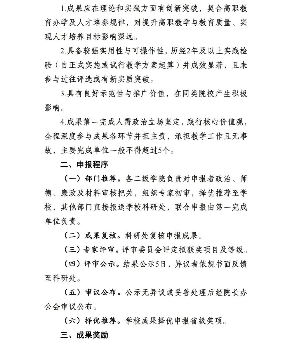
教学成果
返回学校首页
科研通告
首页
>
科研通告
关于开展教学成果奖申报工作的通知
发布时间:2025-02-20
作者:南充电影工业职业学院官方
文章来源:南充电影工业职业学院
浏览量:2997
附件1:南充电影工业职业学院校级教学成果奖申报书.docx
附件2:南充电影工业职业学院校级教学成果奖申报项目汇总表.xls
附件3:南充电影工业职业学院校级教学成果奖申报书填报说明.docx
PREV
关于转发《巴蜀文化与教育研究中心2025年度科研项目申报》的通知
NEXT
我校八位教师科研项目立项为2024年度南充市社科研究“十四五”规划项目
科研通告
科研动态
科研通告
他山之石
科研下载
精彩推荐
关于转发四川工商学院亚太教育信息研究中心关于申报2026年科研项目的通知
2026-04-10
关于转发四川省哲学社会科学重点研究基地四川省教师教育研究中心2026年项目申报工作的通知
2026-04-09
关于转发2026年度四川省青少年艺术教育研究课题申报工作的通知
2026-04-09
关于转发文化产业发展研究中心2026年度科研项目申报工作的通知
2026-04-09